Skip to content
MCU Projects
  • Blog
  • Contact
  • Privacy
Menu Close
  • Blog
  • Contact
  • Privacy
Read more about the article RDEC7 – A Compact, Programmable Decade Resistor – Part 6
All / RDEC7

RDEC7 – A Compact, Programmable Decade Resistor – Part 6

In this post I try to give an estimate of the costs for building the device.                             …

Comments Off on RDEC7 – A Compact, Programmable Decade Resistor – Part 6
27. April 2026
Read more about the article RDEC7 – A Compact, Programmable Decade Resistor – Part 5
All / RDEC7

RDEC7 – A Compact, Programmable Decade Resistor – Part 5

The Firmware - GUI and Remote  Control                                               …

Comments Off on RDEC7 – A Compact, Programmable Decade Resistor – Part 5
26. April 2026
Read more about the article RDEC7 – A Compact, Programmable Decade Resistor – Part 4
All / RDEC7

RDEC7 – A Compact, Programmable Decade Resistor – Part 4

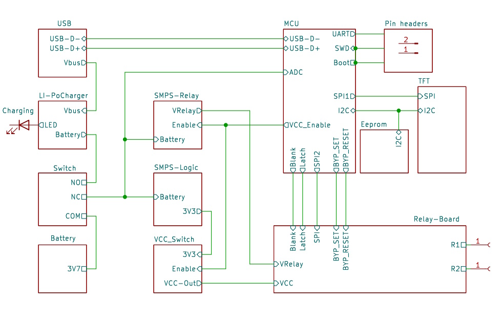
The Controller Board is the brains of the box. We are going to take a look at it now.                       …

Comments Off on RDEC7 – A Compact, Programmable Decade Resistor – Part 4
26. April 2026
Read more about the article RDEC7 – A Compact, Programmable Decade Resistor – Part 3
All / RDEC7

RDEC7 – A Compact, Programmable Decade Resistor – Part 3

This post is about the Relay Board.                                               …

Comments Off on RDEC7 – A Compact, Programmable Decade Resistor – Part 3
26. April 2026
Read more about the article RDEC7 – A Compact, Programmable Decade Resistor – Part 2
All / RDEC7

RDEC7 – A Compact, Programmable Decade Resistor – Part 2

In this part we are going to have a look at calibration and also see some test results.                           …

Comments Off on RDEC7 – A Compact, Programmable Decade Resistor – Part 2
26. April 2026
Read more about the article RDEC7 – A Compact, Programmable Decade Resistor – Part 1
All / RDEC7

RDEC7 – A Compact, Programmable Decade Resistor – Part 1

Working on a project for an LCR meter (I may write about this in a future post) I realized that if calibration could be automated it would be much and…

0 Comments
26. April 2026

Recent Posts

  • RDEC7 – A Compact, Programmable Decade Resistor – Part 6
    RDEC7 – A Compact, Programmable Decade Resistor – Part 6
    27. April 2026/
    0 Comments
  • RDEC7 – A Compact, Programmable Decade Resistor – Part 5
    RDEC7 – A Compact, Programmable Decade Resistor – Part 5
    26. April 2026/
    0 Comments
  • RDEC7 – A Compact, Programmable Decade Resistor – Part 4
    RDEC7 – A Compact, Programmable Decade Resistor – Part 4
    26. April 2026/
    0 Comments
Copyright - WordPress Theme by OceanWP