Embedded Microcontroller Projects

Exploring Hardware and Firmware

Latest Posts

RDEC7 – A Compact, Programmable Decade Resistor – Part 6

In this post I try to give an estimate of the costs for building the device.                       ...

RDEC7 – A Compact, Programmable Decade Resistor – Part 5

The Firmware – GUI and Remote  Control                                                       ...

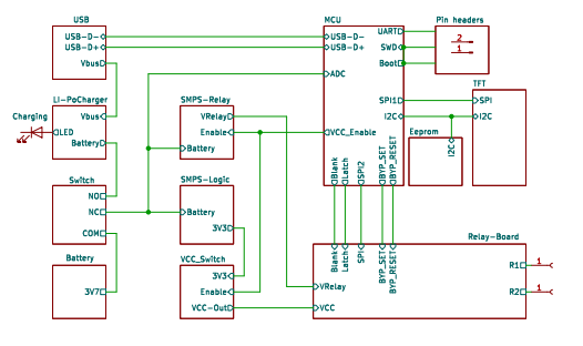
RDEC7 – A Compact, Programmable Decade Resistor – Part 4

The Controller Board is the brains of the box. We are going to take a look at it now.               ...

RDEC7 – A Compact, Programmable Decade Resistor – Part 3

This post is about the Relay Board.                                                                 ...

RDEC7 – A Compact, Programmable Decade Resistor – Part 2

In this part we are going to have a look at calibration and also see some test results.   ...

RDEC7 – A Compact, Programmable Decade Resistor – Part 1

Working on a project for an LCR meter (I may write about this in a future post) I realized that if...