You are currently viewing RDEC7 – A Compact, Programmable Decade Resistor – Part 5

RDEC7 – A Compact, Programmable Decade Resistor – Part 5

The Firmware – GUI and Remote  Control                                                         

Firmware

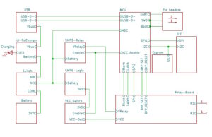
The RDEC7 firmware is a bare metal system written in C/C++ using ST’s Cube IDE.  GUI and remote system are built on a framework which I already used for several other projects.

Graphical User Interface

The user can interact with the device through the 2.8“ capacitive touch screen. The GUI elements have been kept large so the screen can be conveniently operated without needing a stylus.
This is the list of screens the user can navigate to.

 

Main screenDisplay actual resistance as a large 7-segment number. A tap on the number opens the Resistance editor screen.
Resistance editorEnter the desired resistance.
SystemShow battery voltage. Edit sleep parameters.
Save/RecallSave/Recall/Preset/Autosave
USBDisplay Visa resource string.
AboutShow serial number and FW version.
RegisterEnter registration key.

Resistance Editor
Resistance Editor
Menu
Menu

Programming Interface

The device can be programmed via its USB interface. To a host it is visible as a composite USB device with a USBTMC interface and a CDC (serial) interface. The language used is SCPI.
Example:
Set the resistance to 123.4 kOhm : SOURce:RESistance 123.4KOHM
Read the actual resistance: SOURce:RESistance:ACTual?
→ returns the result e.g. 123399.9

This is a list of selected commands. To get the full list use command „SYSTem:HELP:HEADers?“.

 

SYSTem:SLEep:ENABle[:STATe]?Enable/disable the system sleep mode
SYSTem:SLEep:TIME?Sleep timeout time
SYSTem:ASAVE[:STATe]?Enable/disable automatic saving after each change of the resistance value.
SYSTem:REGistration:KEY/nquery/Set the registration key
SYSTem:BATtery:VOLTage?/qonly/Query the battery voltage
SOURce:RESistance?Set/query the desired resistance
SOURce:RESistance:ACTual?/qonly/Query the actual resistance
SOURce:RESistance:OPEN/nquery/Put the resistor in the open state. („Infinite“ resistance)
ADJustment:RELay:RESistance?Set/query the adjustment value for the relay resistance
ADJustment:LLOop:RESistance?Set/query the adjustment value for the „long loop“ resistance
ADJustment:SLOop:RESistance?Set/query the adjustment value for the „short loop“ resistance
ADJustment:LLOop:CLOSe/nquery/Close the long loop. Bypass relay is open
ADJustment:SAVe/nquery/Save adjustments to Eeprom

Sleep Mode

After a period of inactivity (no user interaction with the touch display, no remote control commands received) the device goes into sleep mode. In sleep mode the display is turned off and the MCU turns off certain features reducing its power consumption. USB is also turned off and no commands can be received during sleep mode. With a tap on the touch screen the device returns to normal operation.
Sleep mode can be enabled/disabled by the user and the timeout period can also be configured.

Registration

The RDEC7 firmware is available as a binary file with a time limitation. It will work for 30 minutes after which time you will have to restart the device.
The limitation can be removed by entering a registration key.